David Vosáhlo, Máchova 8b, 466 01 Jablonec nad Nisou, Czech Republic, Phone: +420 603916992, E-mail: info@3dv.cz

Re-Wet Tester

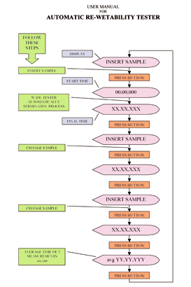
Laboratorní automat pro měření navlhavosti textilních vzorků.
Procesorem vybavený tester kontroluje:
- před testem výšku hladiny
- v průběhu testu čas, číslo a počet vzorků
- vypočte průměrný čas dle normy
- obsluha vymění vzorek

Zařízení vyvynuto pro CIBA SC.